世界胃肠病学和消化系统疾病大会 (WCGDD)

2025/12/08-2025/12/10
Singapore·Central Singapore·
学科领域: 临床医学;
检索: 其他;
会议形式: 线下会议/线上会议
主办单位:生命与医学科学创新研究院
0
0
62
会议简介 Brief Introduction
重要信息 Highlights
https://wcgdd2025.lmsii.org/
征稿主题 Call for Paper
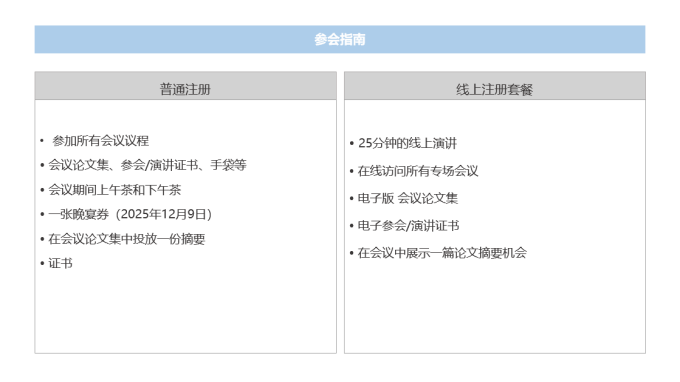
参会方式 Type of Attendance
会议酒店信息 Venue
主讲嘉宾

主讲嘉宾

Guest Speaker
会议标签
为您推荐
一起来互动吧!
0 / 300
全部评论(--
张三:
commentContent
2022-8-30 9:00:00
回复
昵称1:
replyContent
2022-8-30 10:00:00
回复
距会议开幕还有
00
00
00
00
2025/09/15
截稿时间
论文投稿 参会报名